近日,海南大学生命健康学院疾病诊断与检测技术研究团队在国际水产领域权威期刊《Aquaculture》上发表了题为《Characterization and biocontrol potential of two novel lytic phages vB_EtaS_2 and vB_EtaS_6 against Edwardsiella tarda in aquaculture》的研究论文。该研究首次从鳄鱼养殖水体中分离出两株新型烈性噬菌体,为防控鳄鱼养殖中常见的迟缓爱德华氏菌感染提供了绿色、高效的生物防治策略。
图1.文章首页的标题及作者截图
迟缓爱德华氏菌是一种广泛分布于水生环境及动物肠道中的革兰氏阴性胞内寄生菌,不仅可引起鳄鱼等高经济价值水产动物的败血症及多器官衰竭,导致严重经济损失,还是一种重要的人畜共患病原体。随着鳄鱼养殖规模的扩大,抗生素滥用导致的耐药菌扩散、药物残留及环境污染等问题日益突出,开发替代性防控手段迫在眉睫。
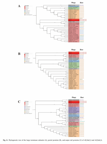
研究团队从海南省多个鳄鱼养殖场的水体样品中成功分离出两株噬菌体vB_EtaS_2与vB_EtaS_6。经透射电镜观察,两者均属于有尾噬菌体目,具有典型的二十面体头部和和不可收缩的螺旋尾部结构。生物学特性研究表明,这两株噬菌体在养殖相关温度(-20℃至50℃)和pH(5-10)范围内保持良好稳定性,对多种鳄鱼源迟缓爱德华氏菌表现出高效裂解能力,且在最佳感染复数(MOI=0.1)下抑菌效果显著。基因组分析显示,两株噬菌体均为线性双链DNA病毒,未携带毒力基因、抗生素抗性基因或溶原相关基因,具备良好的生物安全性。系统发育分析进一步确认它们为 Drexlerviridae科Tisvirus属的新成员。


图2.鳄鱼源迟缓爱德华氏菌噬菌体形态与遗传进化分析
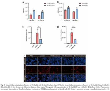
在细胞与动物模型中,研究团队验证了噬菌体的治疗潜力。体外细胞实验表明,噬菌体可有效被宿主细胞内化并显著降低细菌载量;斑马鱼感染模型显示,噬菌体浸泡处理可显著提高感染迟缓爱德华氏菌的斑马鱼存活率,组织病理学结果也证实噬菌体治疗能有效减轻肝脏等组织的病理损伤。


图3.鳄鱼源迟缓爱德华氏菌噬菌体安全性与有效性评价
该研究首次报道了针对鳄鱼源迟缓爱德华氏菌的特异性噬菌体资源,系统阐明了其生物学特性、安全性及体内外防控效果,为鳄鱼养殖中细菌性疾病的绿色防控提供了新思路与技术支撑,对推动水产养殖业可持续发展、保障食品安全与公共卫生具有重要意义。
该论文的第一作者为海南大学生命健康学院硕士研究生吴堉锟,李雪松副研究员和郑继平教授为共同通讯作者。此项工作得到了国家自然科学基金项目(32360879)、海南省重点研发计划(ZDYF2024SHFZ142)、东方市国家产业园项目和海南大学高层次人才科研启动经费等项目的联合资助。
论文链接:https://doi.org/10.1016/j.aquaculture.2025.743245