近日,海南大学生命健康学院疾病诊断与检测技术研究团队在国际水产领域权威期刊
《Fish & Shellfish Immunology》上发表了题为《The quadruple gene mutant (aerA-ahh1-rtxA-th) of Aeromonas dhakensis shows reduced virulence and promising vaccine development potential》的研究论文。该研究揭示了一种新型减毒株在控制达卡气单胞菌感染中的安全性与免疫保护作用,为水产达卡气单胞菌病害的防控提供了重要的理论与技术支撑。

图1.文章标题及作者截图
达卡气单胞菌(Aeromonas dhakensis)是一种可感染人类与多种水生动物的新兴人兽共患病原菌,在养殖业中可导致大规模死亡和严重经济损失。随着抗生素耐药问题日益突出,研发安全高效的疫苗成为防控关键。研究团队在达卡气单胞菌中同时敲除了四个关键毒力基因aerA、ahh1、rtxA和th,成功构建出名为“Δaart”的四基因缺失株。生物信息学分析表明,AerA、Ahh1与Th均含有典型的溶血素结构域,RtxA则携带特异的肌动蛋白交联结构域。这些结果揭示了四个毒力因子在菌体致病过程中的互补作用,为多靶点联合削弱毒力提供了科学依据。

图2.达卡气单胞菌aerA、ahh1、rtxA、th的生物信息学分析
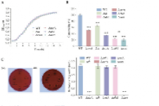
通过一系列体外及动物感染实验,研究团队系统评估了达卡气单胞菌Δaart的毒力变化与生物学特性。在体外实验中,Δaart株的生长曲线与野生型C4-1几乎一致,表明多基因敲除未影响其基础代谢与增殖能力。然而,其细胞毒性显著下降,溶血能力几乎完全丧失。在斑马鱼模型中,Δaart表现出良好的生物安全性。


图3. Δaart减毒株在体内外表现出显著安全性与低毒力特征
免疫实验显示,Δaart可在宿主体内诱导先天免疫与获得性免疫的双重激活。在攻毒实验中,Δaart免疫组展现出的相对保护率(RPS)显著高于未免疫对照组。组织病理分析显示,免疫鱼的肠道与肾组织结构完整,仅有轻度变性,而对照组出现明显坏死与结构破坏。


图4. Δaart减毒株显著激发宿主免疫应答并提供有效保护作用
另外,Δaart能有效诱导持续的体液免疫与组织防御反应,实现稳定的感染保护效果,具有作为高安全性、强免疫性的活减毒疫苗的潜在应用价值。
本研究首次通过多毒力基因协同敲除策略实现达卡气单胞菌系统性减毒并验证免疫效力的工作。研究证明,多靶点敲除可实现安全性与免疫原性保留的平衡,为水产细菌病疫苗设计提供新范式。未来,该研究成果有望推广至罗非鱼、鲤鱼、鲈鱼等重要养殖鱼类,推动水产疫病防控从“抗生素依赖”向“免疫防控”转型,对我国水产绿色养殖具有深远意义。
该论文的第一作者为海南大学生命健康学院博士研究生冯伟和硕士研究生黄胜,郑继平教授为通讯作者。此项工作得到了海南省重点研发计划(ZDYF2024SHFZ142)、国家自然科学基金项目(32360879)、海南大学高层次人才科研启动经费项目(RZ2300002761)的联合资助。
论文链接:https://doi.org/10.1016/j.fsi.2025.110952