生命健康学院污染物与病原生物互作研究团队在免疫学期刊《Fish & Shellfish Immunology》上发表了题为“Decoding the role of HIF-1α in immunoregulation in Litopenaeus vannamei under hypoxic stress”的研究论文。该研究通过多组学联用技术,系统阐明了缺氧诱导因子HIF-1α在南美白对虾应对缺氧胁迫免疫调控中的核心作用,为水产养殖培育抗逆新种质提供了新靶点。
图1. 文章首页标题及作者信息
随着养殖密度增加和气候变化,水体缺氧已成为制约对虾养殖业可持续发展的关键因素。缺氧诱导因子HIF-1α作为生物体感知氧浓度的“分子开关”,其在甲壳动物免疫调控中的具体机制尚未明确。研究团队通过RNA干扰技术成功敲低对虾HIF-1α基因表达,发现缺氧条件下基因敲低组对虾鳃部和肝胰腺组织损伤显著加剧,表明HIF-1α是对虾缺氧耐受性的关键保护因子。
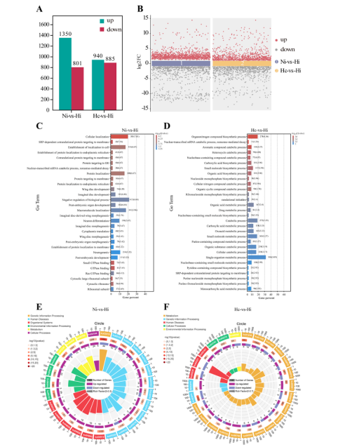
研究进一步通过转录组测序揭示,HIF-1α敲低会引发JAK-STAT、PI3K-Akt等众多免疫相关信号通路的紊乱。值得注意的是,基因敲低后免疫缺陷相关基因表达上调,而代谢及免疫增强相关基因表达下调,提示HIF-1α可能通过调控能量代谢重编程来影响免疫应答效率。该发现首次在对虾中建立了缺氧应激与免疫代谢的分子联系。

图2. 转录组分析揭示HIF-1α调控的免疫相关信号通路网络
通过对HIF-1α功能的系统解析,不仅加深了对无脊椎动物环境适应机制的理解,更为培育新种质,应对环境挑战、推动对虾产业可持续发展具有一定的参考价值。该论文的第一作者为海南大学生命健康学院博士研究生门佳丽,通讯作者为周海龙教授。此项工作得到了海南省自然科学基金高层次人才项目(2019RC077)等项目的资助和相关各方的大力支持,一并表示感谢。
论文链接:https://doi.org/10.1016/j.fsi.2024.109962